|
Пси-новости » Научные, Общество » Социальная динамика внимания
«Социальное ускорение» и коллективное внимание
Вчера — у всех на устах, в соцсетях и заголовках СМИ, а сегодня — совсем забыто: время, которое мы посвящаем тому, чтобы сконцентрироваться на отдельных темах, становится все меньше.
Благодаря смартфонам и другой технике мы всегда и везде можем оставаться в курсе последних новостей. Однако эта доступность информации имеет и негативную сторону. Ученые предостерегают: шквал новостей
— через СМИ, приложения на телефонах и социальные сети — заставляет наш мозг работать с перенапряжением.
Кроме того, поток информации и постоянный страх что-то пропустить могут вызвать «социальное ускорение» в обществе. Учитывая то, что темп жизни становится все быстрее, а значит время на концентрацию внимания на одной теме
— все меньше. Но что на самом деле скрывается за этой гипотезой?
Данным вопросом занялся Филипп Лоренц-Шпрен (Philipp Lorenz-Spreen) из Института имени Макса Планка в Берлине и его коллеги. Их статья «Ускорение динамики коллективного внимания» недавно была опубликована в
Nature Communications (см.
Accelerating dynamics of collective attention).Они проанализировали данные из книг, опубликованных за последние 100 лет, научных публикаций за прошедшие 25 лет, а также контент из Twitter, Google Trends, Reddit и Wikipedia после 2010-го года. Также они приняли во внимание информацию о продаже билетов
в кинотеатрах за прошедшие 40 лет.
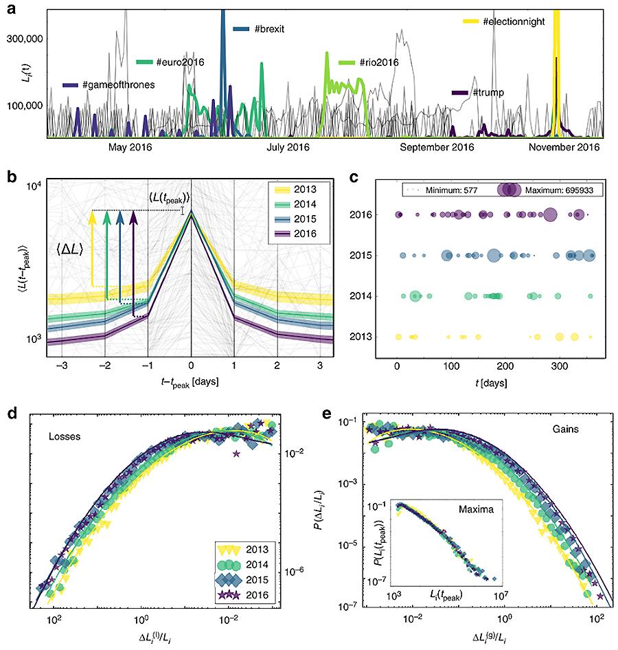
Оказалось, что продолжительность концентрации общественного внимания на одной теме существенно уменьшилась. Наглядно это удалось продемонстрировать на примере социальной платформы Twitter, говорят ученые. Если в 2013 хэштег в топ-50 удерживался в течение 17,5 часов, то 2016 он оставался в этом списке в среднем 11,9 ч.
 Изменение скорости динамики хэштегов в Твиттере: ежедневное использование топ-50 хэштегов, отображающих
яркие знаменательные события с 2013 по 2016 год. Взглянув на статистику поиска в Google и количество комментариев к сообщениям в Reddit, можно проследить эту тенденцию, которая длится годами. «Наши данные показывают, что интерес к отдельной теме или определенному содержанию исчерпывается
все быстрее. В то же время интерес все быстрее перескакивает с одной темы на другую»,
— рассказал Лоренц-Шпрен.
Не только в онлайн, но и в офлайн-мире просматривается существенное сокращение времени, которое люди посвящают отдельным темам. Эта же тенденция заметна в книгах — на часто употребляемых группах слов, а также на продажах билетов на голливудские блокбастеры, сообщили ученые.
«Объем общественного внимания остается неизменным. Меняется только количество тем и смыслов, конкурирующих за это внимание — они все компактнее укладываются в нашем мозгу. Это означает, что со временем нам будет все сложнее оставаться информированными»,
— поясняет Зюн Леман (Sune Lehmann), соавтор исследования из Технического университета Дании.
Другими словами: все больше тем конкурируют за ограниченное коллективное внимание. Это неизбежно ведет к тому, что отдельным темам достается все меньше внимания. Эта тенденция не просматривается только в статьях с Wikipedia и научных публикациях
— вероятно, дело в том, что эти медиа работают скорее со знаниями, а не с новостями.
В дальнейшем Лоренц-Шпрен и его коллеги планируют исследовать то, как явление, которое они проследили в обществе, проявляется в индивидуальном поведении.
Kollektive Aufmerksamkeitsspanne sinkt
22.05.2019
Предложить интересную новость, объявление, пресс-релиз для публикации »»»
|