© А. И. Юрьев
Политическая психология терроризма
Доклад на форуме «Психология и психопатология терроризма. Гуманитарные стратегии антитеррора». Санкт-Петербург, 23- 25 мая 2004 г.
Введение
Проблему борьбы с терроризмом решают силовые структуры своими методами, своими инструментами и так, как они его понимают. Несомненно, силовые структуры знают о терроризме много больше, чем все научное сообщество. Поскольку терроризм определен законом как: «совершение взрыва, поджога или иных действий, создающих опасность гибели людей, причинения имущественного ущерба или наступления иных общественно опасных последствий, если эти действия совершены в целях нарушения общественной безопасности, устрашения населения либо оказания воздействия на принятие решений органами власти, а также угроза совершения указанных действий в тех же целях. (ст.205 УК РФ), то именно силовые структуры имеют право вести против него вооруженную борьбу. Этим определением все остальные институты общества отстранены от проблемы антитеррора.
Научная конференция может только анализировать терроризм, как общественное явление, не изученное с такой же скрупулезностью, как парламентаризм или избирательная система, но при этом оказывающее исключительно сильное влияние на мировой политический процесс. Все научные расчеты, планы глобальных изменений в нынешней мировой экономике и политике могут сильно измениться, если терроризм будет столь же эффективен, как сто лет назад в России. Тогда силовые структуры проиграли войну с терроризмом: охраняемого ими политического режима не стало. И не только в России.
Проблема терроризма, тем не менее, является всеобщей, потому что он делает своей жертвой любого и каждого человека даже безо всякой его связи с врагами террористов. Тем более, что сегодня на каждую копейку терроризма тратятся миллионы долларов антитеррористов без видимых успехов. Поэтому обществу не мешает подумать о тех механизмах терроризма, которые не входят в компетенцию силовых структур, но знание которых может оказаться полезнее, чем дорогостоящие силовые операции.
1. Терроризм — разновидность войны?
Терроризм представлялся малоопасной кустарщиной до событий 11 сентября 2001 года в Нью-Йорке — чем то вроде вооруженных хулиганов или действий «реакционных государственных режимов» и криминальных группировок, применяющих устрашение, запугивание, нагнетание страха и ужаса на оппонентов путем насилия и репрессий. Только когда стало ясно, что глобализация открыла техносферу, как инструмент вооруженного нападения, сравнимого по своей разрушительной мощности со специально созданным оружием, и само оружие массового поражения стало доступно для террористов, стало ясно, что терроризм — это разновидность войны.
Во первых, считается, что «война — это социальное явление, представляющее одну из форм разрешения общественно-политических, экономических, идеологических, а также национальных, религиозных, территориальных и др. противоречий между государствами, народами, нациями, классами и социальными группами, средствами вооруженного насилия» (Политология. Энциклопедический словарь. Под ред. Аверьянова Ю.И., М.1993.). Если верить этому определению, то терроризм подпадает под определение войны.
Во вторых, война ограничена условиями, которые именуются, как «право войны» (правовые ограничения, которые международное право налагает на воюющих в деле применения средств подавления неприятеля), «международное военное право», «обычаи войны», «законы войны» (ограничения, установленные международным правом, в пределах которых возможно применение силы для поражения противника.). В современной цивилизации для признания войны войной применяются т.н. «право Гааги» (1907г.), «право Женевы» (1949г.), Гаагской конвенции 1954г. Юридически война регулируется тремя группами норм: 1) защита гражданского населения, раненых, больных, военнопленных, правовой режим военной оккупации, меры по защите культурных ценностей; 2) порядок объявления войны, театр войны, состав вооруженных сил, прекращение войны; 3) запрещение химического и бактериологического оружия, запрещение любого оружия, причиняющего излишние страдания. Если следовать этим положениям, то терроризм, конечно, не война.
Но, в третьих, с середины ХХ века войной считается форма насилия, если оно объявлено в установленной форме, и его исполнение осуществляется по согласованным правилам т.н. комбатантами — лицами, входящими в состав вооруженных сил одной из воюющих сторон и непосредственно ведущими боевые действия против неприятеля с оружием в руках. Но террористы не входят в состав признанных вооруженных сил, не носят формы, не имеют званий, не знают и не признают никаких «законов войны». «Незаконные комбатанты» не попадают даже под спорную категорию «партизан», которые «не признаются законно воюющей стороной, и с ними не следует обращаться, как с военнопленными». Если следовать этой норме, то терроризм не является войной, потому что ведется т.н. «незаконными комбатантами».
В четвертых, под войной понимаются «действия против неприятеля с оружием в руках». Естественно, имеются ввиду орудия убийства, изготовленные промышленным образом, принятые на вооружение и признаваемые оружием различными Конвенциями. Но орудия убийства незаконных комбатантов часто изготавливаются кустарным образом, и в этом случае они являются подделкой известных видов вооружения. Более того, события 11 сентября 2001 года на Манхеттене показали, что незаконные комбатанты используют в качестве орудий убийства любые технические системы мирного назначения. Они нарушают правила функционирования технической системы, и она начинает выполнять несвойственную ей функцию оружия — средства убийства, разрушения. В таком качестве может выступать абсолютно все: энергетические, транспортные, перекачивающие, информационные системы мирного назначения. Причем степень опасности применения мирных систем в качестве военных может доходить до эффективности оружия массового поражения. В этой точки зрения терроризм не является войной.
В пятых, война, в представлении научной общественности, это столкновение на поле боя воюющих армий, флотов, в которых военные защищают мирное население своей страны. Но чем больше разговоров о соблюдении «права войны», тем более преступной война становится. В подтверждение версии можно привести натуральные показатели из истории войн (Арцибасов И.Н., 1989., С.128.) Например, во время франко-прусской войны 1870-1871 годов, удельный вес потерь среди гражданского населения был всего 2%. А во второй мировой войне потери гражданского населения возросли до 48%, что в 50 раз больше, чем в годы первой мировой войны. Во время корейской войны удельный вес потерь среди гражданского населения достиг уже 84%, во время войны во Вьетнаме — 90%, а в ходе ливанской войны 1982 года составил 95%! При ближайшем рассмотрении выясняется, что цивилизованная война в моральном смысле ничуть не лучше, чем терроризм, и объектом военной агрессии является мирное население в той же мере, что у террористов. В этом смысле терроризм — это война.
И, наконец, шестое, главное: военная победа имеет целью психологическое подавление воли противника к сопротивлению. «Огневая война» с кровью, болью, шумовыми и дымовыми эффектами — простейший способ вызвать страх, панику, привести к утрате сознания, сдаче в плен. Испугавшись огня, дыма, грохота, кровавых сцен, противник прекращает сопротивление и принимает условия победителя — война прекращается: цель достигнута. А кровавые сцены огневой войны направлены на разрушение мышления человека, лишение его воли, возникновение неуправляемых аффективных состояний, уничтожения стандартов поведения гражданина и человека. Вся мощь атомных бомб, реактивных снарядов и противопехотных мин — только для превращения «человека сопротивляющегося» в «человека сдающегося». Современный терроризм не использует для достижения своих целей массовых кровавых сражений — глобализация дала ему огромный спектр изменения поведения противника косвенными, опосредованными методами. В этом смысле война и терроризм — близнецы браться.
Терроризм оказался очень эффективной и экономичной версией войны: с минимальными военными затратами на максимальную дестабилизацию состояния населения страны-противника. Целью дестабилизации является смена руководства страны-противника, изменение политического курса страны-противника, использование ресурсов страны-противника в своих интересах. Главные принципы:
1) Ничто военное не транспортируется — средства поражения находятся на территории противника).
2) Никто из нападающих не обнаруживается — исполнители терактов легально рассредоточены по всей территории противника.
3) Ничто военное не производится — в качестве средств поражения используются гражданские техносферные системы и вооружение противника.
4) Никто не обнаруживает руководства терактами — вместо иерархических систем управления боевыми действиями создана самовостанавливающаяся система сетового управления.
5) Ничто не выдает роли, намерений исполнителей терактов — нет должностей, званий, знаков различия.
6) Нет затрат на дорогостоящую военную пропаганду, агитацию, пиар — используется многовековая идеология, естественно противостоящая политической идеологии глобализации.
7) Нет отрицания современной реальности, а есть использование ее в своих интересах — открытое общество, мир без границ, научно-техническая революция применяется обратным образом, но быстрее и эффективнее, чем это делают страны-создатели социальных и научно-технических инноваций.
В основу терроризма положена биополитика, проявляющаяся в росте численного превосходства, в противовес социополитики его жертвы, которая целиком сосредоточена на достижении качественного превосходства своих граждан. Инструментом терроризма является психологическое превосходство над противником, который не знает: что, где, когда, как, зачем будет нанесен очередной удар. Терроризм — это война нервов, рассчитанная на долгосрочную перспективу и на глобальные масштабы ее осуществления. Терроризм, как и «цивилизованная война», побеждает не на полях сражений, а во внутреннем пространстве психики человека. Для того, чтобы изменить поведение одного человека или больших масс людей, совершенно необязательно их всех убивать или ранить: надо изменить содержание и состояние их сознания.
2. Терроризм — проявление психологической несовместимости?
«Беспорядок нельзя автоматизировать»: это мне сказал профессор Ганзен В.А. в 1974 году, когда я занимался оптимизацией управления одним крупным ленинградским предприятием. Никакие научные системы управления не воспринимались предприятием, потому что его руководители считали их покушением на некие первоосновы общества и морали. Работу пришлось прекратить: сегодня этого предприятия с персоналом в 12 тысяч человек не существует. Нечто подобное происходить в отношениях двух миров, которые представлены терроризмом и антитерроризмом. И та, и другая сторона, воспринимают друг друга, как носителей катастрофического беспорядка, который им пытается навязать противная сторона. Поэтому упрощение проблемы терроризма до уровня стандартных военных действий является ошибочным и бесперспективным. Развязывать узел военного противоборства необходимо на уровне его завязывания — на уровне психологической несовместимости систем, которая не достигается силой оружия.
Сегодняшняя ситуация «террор-антитеррор» в истории не новая: несовместимость миропонимания периодически приводила к ожесточенным кровавым противостояниям, о которых просвещенному 21 веку не годится забывать. Например, Мани (350г.), Арий (324г), Либерий (360г.) противостояли Афанасию Александрийскому, создателю «Нового завета» (Библии с комментарием (393г.) Спор шел о необходимости различения истины, которая кажется истиной в глазах человеческого мнения, и настоящей истины, которая является таковой благодаря человеческой вере. Августин Блаженный утверждал, что начало зла в душе — своеволие. Воля, свободная в своем решении, является причиной того, что человек творит зло. Следствием этой борьбы стал грандиозный раскол христианства (343г.) и объявление взаимной анафемы Римской католической и Византийской православной церкви (послание Гумберта, 1054г.). Например, в 1517 г. Мартин Лютер объявил свои 95 тезисов, положивших начало движению протестантов. Уже в 1520 г. появляется в Саксонии секта менонитов, в 1532 г. происходит разрыв Англии с Римом и начинается движение англикан. В 1592 г. происходит признание кальвинизма государственным исповеданием в Шотландии, дающее начало движению пуритан и т.д.
Несовместимость миропонимания всегда перерастала в кровавые столкновения. Например, некоторые из них: 416 г. — введение смертной казни за жертвоприношение идолам, 1022 г. — первая массовая казнь еретиков в Орлеане, 1144 и 1165г.г. — подавление ереси катаров, 1099, 1147, 1159, 1204 г.г. — крестовые походы. В 1111 г. — сожжение богумила Василия, в 1314 г. — разгром ордена тамплиеров, 1415 г. — сожжение Яна Гуса, 1431 г. — казнь Жанны д`Арк. В 1233 г. — создание инквизиции для борьбы с ересью в Лангедоке, 1442 г. — процессы против колдунов, 1548 г. — начало религиозных войн в Германии. Варфоломеевская ночь во Франции в 1592г. В 1595 г. восстание казаков против Унии, в 1648 г. восстание Хмельницкого. Смутное время 1602-1612 г.г. и воцарение Романовых. Английская революция 1640-1660 г.г. В 1668-1676 г.г. — осада Соловков, религиозная война в России. В 1775-1788 г.г. — война за независимость Америки и образование США и т.д. (2)
Сегодня мир находится на новом витке цивилизации и поэтому миропонимание изменяется очень жестоко к миллионам людей, целых стран и народов, которым нет места в новом изменяющемся мире. Поэтому терроризм сегодня надо рассматривать, как порождение глобализации, как ее естественное отражение. Теоретики глобализации говорят, что это серия эмпирически фиксируемых изменений, разнородных, но объединяемых логикой превращения мира в единое целое по формуле: «глобальная взаимозависимость плюс глобальное сознание». Сегодня каждый действительно уже попал в зависимость от каждого, но модификация глобального сознания ограничилось только восприятием глобальных изменений информационного общества, антропокосмизма, опытов по биотической регуляции, по созданию искусственных микробиосфер, материализации электронно-кибернетической цивилизации, влиянию биополитики, опытов по автотрофикации, киборгизации, экогеизма, коэволюции и др. Теоретики глобализации упустили более глубокий слой сознания, относительно которого и началась война, один из участников которой, мировой терроризм, не признается воюющей стороной.
Изменение сознания под давлением глобальных изменений в мире, это восприятие невозможного возможным, невероятного вероятным, недопустимого допустимым, нереального реальным. Глобализация производит целую систему изменений во внутреннем мире человека. Она изменяет Картину Мира человека, его Мировоззрение, его Жизненную позицию и его Образ жизни. Это означает, что оно изменяет самого человека — его сознание.
Картина мира, Мировоззрение, Жизненная позиция, Образ жизни, — это константы психологической системы защиты человека от опасностей жизни, которые, как скафандр защищает водолаза при спуске под воду. «Прорыв» этих констант сознания опасен, как прорыв скафандра водолаза, и человек об этом интуитивно догадывается Вокруг именно этих изменений, естественно, завязалась борьба, одним из проявлений которой является терроризм. Иначе говоря, борьба идет не за территорию, не за ресурсы, не за экономические позиции, а за содержание сознания. Пока же картина мира, мировоззрение, образ жизни, жизненная позиция террористических и антитеррористических сил несовместимы, потому, что это сложная системная работа, и легче применять оружие для принуждения, чем интеллект для доказательства. Кратко о системах, которые имеют одинаковую структуру, но разное содержание. (4)
Картина мира осознается человеком только частично и фрагментарно, как карта города, в котором он живет. Любой петербуржец знает, как из одной точки добраться до другой точки в городе, но он не сможет сколько-нибудь адекватно нарисовать даже простейшую схему города. Так и с картиной мира: человеку скорее кажется, что он имеет некоторую упорядоченную систему представлений о ней, чем он имеет ее в действительности. Поэтому фактом сознания является не содержание картины мира, а ее наличие и целостность. Но это важнейший факт сознания, без которого жизнь невозможна. Все осложняется тем, что каждому историческому отрезку времени соответствует своя Картина мира, которая непрерывно изменяется, но никогда не бывает полной и абсолютно истинной. Изменения картины мира можно сравнить с такими быстрыми изменениями мест дислокации работы, обслуживания, транспортных потоков, что человек утром не знает, где его завод, не понимает, как туда ехать! Картина мира — карта его реальной жизни.

Рис. 1. Сознание политического человека, как система состоящая из картины мира, мировоззрения, образа жизни, жизненной позиции. (5)
Жизненная позиция — результат овладения человеком своим поведением: она делает его субъектом поведения, т.е. человеком, самостоятельно достигающим поставленных целей. Жизненная позиция, если точно, это отношение к расходованию своей «рабочей силы». Она жестко дифференцируют людей на трудящихся и блатных, людей физического и умственного труда, квалифицированных и неквалифицированных работников, зависимых и независимых и т.д. Человек сознательно входит в одну из социальных, профессиональных, национальных, религиозных страт, где принят свой, неповторимый стиль поведения, одежды, способа общения, регламента жизни, тезауруса, проявления эмоций и др. Там ему бывает трудно, но всегда комфортно — это мир его мыслей, чувств, отношений. А изменение жизненной позиции — это самое страшное для него, как перемещение человека из академической аудитории в камеру с уголовниками, где «ботают по фене», играют в карты, презирают труд и т.п. Изменение жизненной позиции — это гражданская смерть человека с ничтожными шансами возвращению к тому, чем он был. Глобализация стремительно отторгает жизненную позицию миллионов людей, которая составляет их собственную сущность, заставляя их стать такими, какими они стать не могут. Это предмет для дискуссий уровня Фомы Аквинского, а не для взаимного силового принуждения.
Мировоззрение — это система взглядов, принципов, ценностей, идеалов, и убеждений, определяемых, как отношение к действительности, к миру, к деятельности других людей. Субъектом, носителем мировоззрения является как отдельный человек, так и социальные-профессиональные группы, этнонациональные-религиозные общности, и классы, и общество в целом. Мировоззрение — результат формирования человека как личности, т.е. человека, самостоятельно отличающего добро от зла, возможное от невозможного, допустимое от недопустимого. Мировоззрение функционирует как содержательная система сознания, в котором все вопросы, относительно внешнего и внутреннего бытия субъекта уже получили ответы, где все проблемы определенным образом уже решены. Кроме того, Мировоззрение включает умение пользоваться этими знаниями для познания и преобразования мира, убежденность в истинности их как инструмента деятельности, основные идеалы, принципы и готовность к реализации и защите убеждений и идеалов.
Образ жизни — результат формирования человека как Индивида, т.е. человека, самостоятельно переживающего свое состояние. О существовании образа жизни частично известно на примере «здорового образа жизни» (занятия спортом, правильное питание, режим труда и отдыха и т.п.). В действительности, Образ жизни означает прежде масштабнейшую борьбу между телом и духом, между телесным искушением и духовным аскетизмом. Именно эта борьба, в частности, устанавливает границы допустимого в питании, употреблении алкоголя, сексуальной жизни, предельных нагрузках на организм, способах лечения — т.е. исполнения функций организма. Глобализация в первую очередь изменяет образ жизни человека таким образом, какого никогда не было в истории человечества. Никто сегодня не живет в быту так, как жили их родители. Люди поставлены глобальными изменениями в положение «первопроходцев», которым разрешено недопустимое, нереальное, невозможное и запрещен тот образ жизни, который составлял силу людей и доставлял им радость.
Глобальные изменения в будущем столь масштабны, что ни одна страна и ни один народ в мире не готовы к их восприятию. Исчезают одни и появляются другие отрасли производства. Станут бессмысленными самые современные технологии и их заменят новые, неизвестные сегодня. Одни, сегодня процветающие территории опустеют, а другие будут страдать от перенаселенности. Сегодняшние добродетели станут предметом насмешек, а вчерашние пороки станут условием успеха. Поэтому сегодня во всем мире говорят о необходимости «открыть себя заново», или «изобрести себя заново», хотя бы «осознать себя в новом мире». А расцвет терроризма показывает отсутствие согласованных попыток понять, как можно совместить себя с новым изменившимся миром и с людьми другой психологии. Именно эта несовместимость порождает терроризм и ответный антитеррор, как силовой диалог вместо интеллектуального.
3. Терроризм — продукт психолого-политической нестабильности общества?
Весной 2004 года из-за нескольких столкновений, которые можно было отнести к межнациональным, Петербургу чуть не приписали титул города-лидера в межнациональной нетерпимости. Чтобы проверить эту версию, пришлось провести строгое научное исследование — измерения психолого-политической стабильности в Петербурге. (6) Понятно, что любой терроризм появляется на фоне критической массы психолого-политической нестабильности. Только на критических значениях этого состояния возможно появление террористов-смертников, совершение терактов с гибелью десятков и сотен ни в чем неповинных людей, упорство, с которым годами готовятся теракты, типа нападения на Нью-Йорк, «Норд-Ост» в Москве и т.п. Для того, чтобы предсказать терроризм и минимизировать его на начальных стадиях, надо использовать психолого-политические инструменты измерения психолого-политической стабильности и управления этим состоянием.
Системность психолого-политической стабильности во всех случаях (межнациональные конфликты, трудовые споры, идеологические революции и пр.) имеет естественную психологическую природу, она существует и может изучаться естественная связь психических феноменов и политических явлений, а их связь может быть выражена в количественных отношениях.
При этом надо строго научно определять понятие системы: под системой понимается такая организация, в которой отдельные элементы работают вместе, чтобы получить выходной эффект, который отдельный элемент сам по себе дать не может (D.Meister, 1978) Система должна отвечать следующим допущениям:
1) иметь иерархическую организацию, т.е. система более низкого порядка встроена в систему более высокого порядка так, что ее выходной эффект воспринимается системой более высокого порядка и преобразуется в процесс,
2) быть целенаправленной, потому что в ней задействован человек, и она искусственно им создана,
3) каждый элемент системы должен подчиняться общей цели. Цель является отправной точкой для разработки системы, цель определяет деятельность участников системы, цель позволяет судить, правильно ли работает система,
4) каждый элемент системы должен оказывать влияние на все другие ее элементы, а выходные эффекты отдельных элементов преобразовываться в выходной эффект всей системы,
5) измерение, оценка, обратная связь должны являться неотъемлемыми элементами системы.
Элементами системы политической стабильности в Санкт-Петербурге с точки зрения межэтнических конфликтов, как дестабилизирующего фактора являются психолого-политические качества жителей города, которые или а) гасят конфликты, или б) усиливают процесс вплоть до исторического масштаба их развития.
В список психолого-политических качеств жителей города, как системы реагирующей на конкретные события, составляют ее элементы — качества граждан:
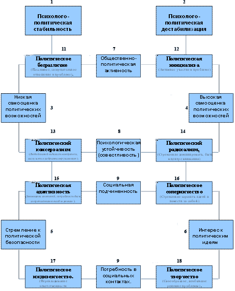
Качества, способствующие устойчивости политической нестабильности:
Мера политического
безразличия (11), (смысл номеров см. на рис. 2.)
Проявляется в
снижении общего эмоционального тонуса людей, вовлекаемых в
политический процесс. Развито недоверие к руководителям государства,
партиям, даже друг к другу. Люди в этом состоянии имеют сниженную
общественную активность, усиливающуюся склонность к переживаниям по
любым поводам. В целом характеризуется синдромом тотального
общественно-политического пессимизма. Решения принимают в состоянии,
близком к бессвязному политическому мышлению. Поддерживается дезорганизующей информацией. (Необходимо уточнить, что речь не идет
о бессвязном мышлении, как медицинском явлении, характеризующем
вариант общего нарушения процессов мышления у больного человека, а
как варианте нарушения понимания здоровым человеком только
политических реальностей. Так же и далее.)
· политического
консерватизма (13).
В основе лежит стремление почти любой ценой
избежать социальных конфликтов. Защищаются от политического
напряжения поиском моральных опор типа верности гражданскому,
профессиональному долгу, высоким нравственным ценностям. На фоне
нарастающей, всеобъемлющей тревожности стремятся координировать свое
поведение с мнением других. Крайним выражением политического
консерватизма может стать компульсивная идея. Провоцируется
дезинтегрирующей политической информацией.
· политической
адаптивности (15).
Проявляется в стремлении быть сопричастным к
изменением в обществе. Ситуация вынуждает выглядеть необходимыми для
политически активной части населения, вызывать у нее симпатии.
Усваивают внешние атрибуты политической лояльности, демонстрируется
исполнение новых ритуалов политического поведения, воспроизводят
содержание и форму одобряемых высказываний. Политическая адаптация
развивается на фоне сильнейшей эмоциональной нестабильности.
Необходимость совмещать несовместимое: личные убеждения и
противоречащее им поведение может приводить к эффектам разорванного
политического мышления. Усиливается потоком дискредитирующей
информации.
· политического иждивенчества (17).
Берет начало
в стремлении уклониться от ответственности за политические стороны
жизни общества. Это заставляет осуществлять интенсивный контроль за
всем происходящим вовне и вести неустанный самоконтроль всех
собственных поступков, которые могут быть квалифицированы как
политические. Стремление постоянно маскироваться развивает
разорванное политическое мышление. Является продуктом политической
дезинформации.
Качества, способствующие политической дестабилизации:
· политической инициативы (12),
Возбуждается
сильным политическим оптимизмом, который Насс и Кабанис именовали
«революционным неврозом». Сопровождается активной вовлеченностью в
жизнь общества, ничем не оправданной уверенностью в успехе,
склонностью беззастенчиво, чрезмерно бегло судить обо всем, что
касается политики. Повышенная эмоциональность и перемены в
настроении характеризуют состояние политической инициативы. В
переломных моментах истории обнаруживаются симптомы сверхценной
политической идеи. Связано с дезориентирующей политической
информацией.
· политического радикализма (14),
Появляется на
фоне стремления к психологическому доминированию. Сочетается со
склонностью к риску в области эмоциональных отношений с людьми,
своего поведения вообще. В своей основе часто имеет неуважение к
традициям, авторитетам, установленным нормам поведения. Сопутствует
политическому радикализму неумение повиноваться любой власти.
Обнаруживается в периоды существенного экономического, социального
напряжения в обществе. Сопровождается неспособностью контролировать
свои эмоциональные отношения с другими людьми. Навязчивая идея в
политическом радикализме поддерживается дестабилизирующей
политической информацией.
· политического соперничества
(16),
Проявляется в догматическом упорстве, с которым отстаивается
правота своей точки зрения, право на лидерство в политической жизни.
Характеризуются пренебрежением к размерам и масштабам жертв,
трудностей, чрезмерностью цены, которую приходится платить за самый
незначительный успех. Сопровождается скрупулезными, педантичными
поисками малейшей возможности победить в борьбе за власть.
Сочетается с крайней подозрительностью, ригидностью в понимании
политических реальностей. Осуществляется под воздействием
деморализующей информации, приводящей к скачкам политических
идей.
· политического творчества (18).
Ориентировано на
завоевание авторитета за счет демонстративного несогласия с
общепринятыми представлениями, необычности проектов устройства
общества. Оторванность от реальности в сочетании с эмоциональной
холодностью представляют главную его особенность. В политическом
творчестве возможно возникновение бредовых политических идей на фоне
широкомасштабной фальсифицирующей информации.
Архитектура психолого-политической стабильности представляет из себя симметричную вертикальную конструкцию, левая нечетная часть которой обеспечивает стабильность (качества 11,13,15,17), а правая симметричная часть политическую дестабилизацию (качества 12,14,16,18). (См. рис.1.) Коэффициент стабильности вычисляется как отношение суммы значений левой части системы (сумма нечетных ответов 11,13,15,17) к сумме значений ее правой части (сумма четных ответов 12,14,16,18). Психолого-политическое равновесие в обществе сохраняется до отношения, не большего чем 0,618. В случае превышения этой величины есть основания предполагать психолого-политическую дестабилизацию общества, и готовность населения к массовым выступлениям: гражданскому неповиновению, участию в беспорядках и т.п. Вся система в этом случае, наклоняется или влево (к усилению психолого-политической стабильности общества), или вправо (к появлению признаков дестабилизации).

Рис 2. Архитектура психолого-политической стабильности общества.
Изложенная гипотеза проверялась методом массовых психолого-социологических исследований, проводившихся с 1989 по 1996 год почти ежемесячно в Санкт-Петербурге, и несколько раз в других городах России. В каждом исследовании осуществлялся репрезентативный уличный опрос от 800 до 1200 жителей в «час пик» в точках пересечения пассажиропотоков. Вопросы анкеты были закрытыми и тестировали психолого-политический статус реципиентов: политические безразличие, консерватизм, адаптивность, иждивенчество, инициативу, радикализм, соперничество, творчество по их отношению к реальным политикам, партиям, событиям. Полученные данные всегда подтверждались последующими политическими событиями в стране.
Кроме перечисленных качеств, архитектура системы психолого-политической стабильности позволяет прогнозировать и объяснять скрытые психологические причины политической стабильности — дестабилизации, но это не в ходило в задачу настоящего исследования. Так не вычислялись и не обсуждались производные факторы:
а) Предельной психологической нагрузки общества (7), показывающей способность населения сохранять целесообразное политическое поведение (требующее предельного напряжения мышления, воли, эмоций) под возрастающим давлением социальной, экономической, правовой, физической жизни (снижение личной безопасности, покупательной способности, возможности обеспечивать себя своим трудом, понимания происходящего вокруг). Психологическая перегрузка населения инновациями различного рода соизмеряется с его «психологической грузоподъемностью», способностью принимать политические реформы принимать без разрушения психики и деятельности.
б) Психологической устойчивости (8), оценивающей психологическую способность населения сохранять целенаправленность своего поведения в моменты «опрокидывающих» воздействий политического характера (стремительных изменений законодательства, уклада жизни, всей системы отношений в обществе, замены одних гражданских ценностей на другие). Эти одномоментные воздействия сходны с порывами ветра, опрокидывающими в море парусник. Психика играет роль более или менее тяжелого киля, сохраняющего нормальное эмоциональное, правовое и эмоциональное поведения населения.
в) Психологической энергичности населения (9), измеряющей его способность поддерживать достаточно длительное время целеустремленность своего поведения (без снижения нормальной трудовой, личной, семейной жизни) в условиях разрушения системы жизнеобеспечения общества. И физическое, и психическое, и нравственное здоровье населения имеет свои конечные пределы, словно топливо корабля в дальнем плавании. Политика вынуждена соизмерять свои планы с длительностью их осуществления, чтобы не исчерпать полностью запасы нервно-психической и физической энергии населения.
г) Психологической управляемости людей (10), которая характеризует способность населения так быстро усваивать новое целеполагание в своем поведении, чтобы успевать адаптироваться к инновационным изменениям целей и механизмов власти. Инерционность целеполагания зависит от национальных традиций, социального состава населения, уровня культурного и образовательного развития, распределения людей по полу, возрасту, профессиям. Расчет психологической управляемости населения не менее важен, чем точное знание радиуса циркуляции поворота океанского лайнера, который может вписаться в поворот, а может потерпеть аварию.
Вторичные факторы состояния психолого-политической стабильности общества представляют особый интерес, потому, что именно они содержат объяснение причин состояния стабильности и рекомендации для политиков, ответственных за политическую стабильность в государстве.
(Происхождение системы оценки психолого-политической стабильности находится в теории факторного анализа данных теста MMPI. Например, психологические характеристики модели психолого-политической стабильности (ППС), которым присвоены номера с 11 по 18 имеют психологическое содержание, близкое к содержанию шкал 2,9,7,4,3,6,1,8 ((D, Ma, Pt, Pd, Hy, Pa, Hs, Sc) в тесте MMPI и методе СМИЛ (Мельников В.М., Ямпольский Н.А.,1985.; Собчик Л.Н., 1990). Политическая стабильность оценивалась измерением равновесия между параметрами «политическая стабильность», интегрирующим данные блоков 11,13,15,17 (нечетная половина) и параметрами «политическая нестабильность», интегрирующим данные блоков 12,14,16,18 (четная половина). Подобные отношения между факторами «социальной подчиненности» и «социальной агрессивности» установлены при математико-статистической обработке больших массивов данных MMPI американским исследователем Д. Даймондом (1965). В классических исследованиях структуры личности социальная подчиненность определяется совокупностью параметров D, Pt, Hy, Hs, а социальная агрессивность совокупностью значений Ma, Pd, Pa, Sc.)
Специалистам, работающим с MMPI, известно, что оценивать личность человека можно только лишь по сочетанию параметров всех шкал опросника, которые обычно представляются в форме «профиля личности», из формы которого следует психологическая характеристика ее обладателя. Нечто подобное обязательно должно применяться при измерениях таких явлений как политическая стабильность. Она тоже определяется целостной системой психологических особенностей граждан города в текущий момент и по определенному поводу, а не одним-двумя доминирующими отношениями опрошенных к какому либо событию или их настроение в связи с какими либо событиями.
В итоге был получен профиль личности «обобщенного петербуржца», реагирующего на проблему межнациональных отношений. Их архитектуры этого профиля следуют: а) показатели политической стабильности в городе в связи с возможными межнациональными конфликтами б) объяснение меры психолого-политической стабильности в городе в связи с межнациональными отношениями, которое скрыто в восьми качествах петербуржцев: стабилизирующих качествах 11,13,15,17, и дестабилизирующих качествах 12,14,16,18.
Профиль личности «совокупного петербуржца», реагирующего на проблему межнациональных отношений характеризуется:.
1 — резким повышением показателей политической адаптивности — 82,9, 7, политического консерватизма — 68,1, и политического иждивенчества — 61,9
2 — резким снижением показателей политического радикализма — 15,4, и политической инициативы — 26,6.
3 — в пределах средних значений находятся политическое безразличие — 55,5, политическое соперничество — 58,0, и политическое творчество — 43,2.
Из этого сразу понятно происхождение коэффициента психолого-политической стабильности петербургского общества, равного Кст=0,533, что намного превосходит величину Кст=0,618, когда начинаются локальные или массовые беспорядки, акты гражданского неповиновения, стихийные столкновения на межнациональной, социальной или политической почве.
Во вторых, в городе по разным причинам резко снижена политическая инициатива, что, кстати, подтверждается очень невысокой избирательной активностью горожан, и в городе не находят поддержки никакие экстремистские идеи, не пользуются популярностью лидеры с крайними политическими взглядами.
В третьих, проблема межнациональных отношений не принимается петербуржцами для осмысления, как незначимая, потому что самые сильные психолого-политические качества петербуржцев: политическое творчество и политическое соперничество находятся в «законсервированном» среднем состоянии, равном политическому безразличию к вопросу межнациональных отношений.
Иначе говоря, при измерении психолого-политической стабильности в Санкт-Петербурге конкретные вопросы относительно разных сторон межнациональных отношений в городе были сформулированы с «психологическим подтекстом», близким к подтексту шкал MMPI. Полученные ответы интерпретировались, кроме их социологического смысла, как ответы на вопросы психологического теста. Таким образом была получена психологическая реакция «совокупного петербуржца» на политическую ситуацию — «межнациональные отношения». Рис. 2. Психолого-политический профиль «совокупного петербуржца», реагирующего на проблему межнациональных отношений в городе.
(Известен специалистам по MMPI, как астенический тип реагирования (дезадаптация). Но обсуждать этот профиль в терминах MMPI абсолютно недопустимо — это профиль психолого-политических качеств человека и общества. В нем психологические качества приобретают совершенно новые политические свойства.).
Объясняется это, во первых, тем, горожане хорошо адаптировались к межнациональным отношениям в городе, они настолько консервативны в этом вопросе, что их невозможно призвать к каким либо выступлениям против или за каких либо национальностей, и горожане целиком полагаются в вопросе межнациональных отношений на органы власти города, ответственные за правопорядок.
В целом это означает, что в Петербурге нет психолого-политических условий, каким либо образом разжигающих национальную рознь. Отдельные случаи межнациональных отношений носят бытовой характер, и они не более часты, чем аналогичные бытовые столкновения между лицами одной национальности. Выделять из массы бытовых конфликтов в городе, происходящих по причине грубости, обмана между гражданами и т.п. специальные конфликты между лицами разных национальностей — можно только преднамеренно. Но так же преднамеренно можно выделять бытовые конфликты между старшими и младшими, мужчинами и женщинами, богатыми и бедными, и таких групп конфликтов будет много больше, чем конфликтов между лицами разных национальностей.
Можно предположить, что разные возрастные, имущественные, образовательные популяции петербуржцев существенно отличаются от своего совокупного психолого-политического портрета. Это легко проверить, сопоставив профили разных групп населения, полярно различающихся по разным признакам. Например, совокупный психолого-политический портрет петербуржца можно представить в виде столбиковой диаграммы, сохранив все обозначения его параметров. См. рис. 3.

Красным цветом отмечены качества, влияющие при своем росте на дестабилизацию положения в городе, а голубоватым — на стабилизацию психолого-политического положения в Санкт-Петербурге.
Заключение
Смысл настоящего доклада — предложить не упрощать проблему терроризма и стратегию антитеррора. Безусловно, терроризм — это война, и военные, поэтому, имеют исключительные права на средства борьбы с ним. Хотя, беглый анализ терроризма показывает, что не обычная «огневая война», на обеспечение которой тратится весь военный бюджет страны, а «война наоборот». С точки зрения психологии, терроризм — это война нервов, в которой успех достигается за счет внезапности, неожиданности, новизны, непредсказуемости места, времени, обстоятельств, средств нападения. Стратегия терроризма строится на непризнании т.н. цивилизованных норм ведения борьбы: соблюдения «права войны» (правовые ограничения, которые международное право налагает на воюющих в деле применения средств подавления неприятеля), «международного военного права», «обычаев войны», «законов войны» (ограничений, установленных международным правом, в пределах которых возможно применение силы для поражения противника). Проигрывая в силе — терроризм выигрывает во времени и в пространстве. Терроризм — это вид вооруженной борьбы, диаметрально противоположный тому, что ожидают противостоящие ему антитеррористические силы: это другая психология, другая логика, другая мораль, другие цели и методы ведения войны.
Терроризм с точки зрения политической психологии — это борьба не легитимной власти против легитимной власти с применением неограниченных средств и методов давления на психическое состояние противника для подмены смысла, целей и ценностей противника на свой смысл, цели и ценности. Если даже на какое то время удастся военной силой подавить проявления терроризма, остается его питательная среда — несовместимость картины мира, мировоззрения, жизненной позиции, образа жизни, которые разделяют непримиримых противников. Борьба с терроризмом —это борьба за сознание человека в обстановке глобальных изменений в мире. Но суть терроризма упущена в горячих буднях захвата заложников, угона самолетов, взрывов в автобусах. Пока борьба с терроризмом идет на уровне симптомов, а не причин его все нового и нового возрождения.
Целью терроризма является психолого-политическая дестабилизация общества, приводящая к финансовым коллапсам, сменам правительств, сокращению производства, остановкам транспортных потоков — всего, что материально воплощает отвергнутый терроризмом мир других людей. Терроризм — это заражение других психолого-политической нестабильностью, которой он страдает сам. Поэтому диагностика терроризма, его «лечение», прогноз заключается не столько в выявлении и уничтожении его военизированных структур, а в точном знании и оптимизации причин его существования: причин его психолого-политической нестабильности.
Терроризм в психолого-политическом смысле — это силовое решение проблем политической несовместимости между людьми за счет дестабилизации психологического состояния оппонента методами насилия, не ограниченного цивилизованной моралью и международным правом. Терроризм крайне обострен глобализацией, которая не имеет ни автора, ни хозяина, и поставила в равной мере все человечество перед проблемами, которые ранее не встречались. Современный терроризм — это нервная реакция на глобальные изменения в мире. Адаптация к этим изменениям — дело всего человечества, и находится на путях обсуждений и дискуссий класса времен появления христианства или эпохи Возрождения. Это очень трудная интеллектуальная и психологическая проблема, которой пока нет места среди задач борьбы с терроризмом. Настоящий доклад — только приближение к действительной сложности научных проблем, которые надо решить в рамках борьбы с терроризмом.
Литература
1. Юрьев А.И. Введение в политическую психологию, Изд. ЛГУ, 1992.
2. Юрьев А.И. Системное описание политической психологии. Изд. СПбГ
Горного института, 1997.
3. Юрьев А.И. Теоретические и
методологические проблемы политической психологии //Вестник СПбГУ,
1997, Сер.6. Вып.3.
4. Юрьев А.И. Глобализация как новая форма
политической власти, изменяющая человека и миропорядок. В кн.:
Россия: планетарные процессы. СПб, Изд-во СпбГУ., 2002.
5. Юрьев
А.И. Общество и власть в период глобализации. Учебное пособие. СПб.,
2004.
6. Бурикова И.С., Коновалова М.А., Пушкина М.А., Юрьев
А.И., Вероятность влияния межнациональных конфликтов на
психолого-политическую стабильности в Санкт-Петербурге. Научный
отчет., Под ред. проф. Юрьева А.И., СПб, 2004.

